+45 42 73 65 01 hello@megank.dk
Hjem » Cases » Indviklede processer gjort overskuelige

Case

Indviklede processer gjort overskuelige

En kompleks godkendelsesproces blev struktureret trin for trin, så kunderne fik overblik, tryghed og en klar forståelse af rådgivningens værdi.

”Jeg fik konkret værktøjer til at forklare processerne. Flere kunder har efterfølgende henvist til procesdiagrammerne undervejs i forløbet.”
-Laura Rossing, Indehaver, RAQA
RAQA Certification Process Chart

Overblik i processen

Komplekse godkendelseskrav blev gjort forståelige.

Tryghed for kunderne

Processen blev præsenteret roligt og logisk.

w

Stærkere salgsdialog

Diagrammerne gjorde det tydeligt, hvor rådgivningen skabte værdi.

Baggrunden

RAQA rådgiver små medical device-virksomheder om regulatoriske forhold og kvalitetssikring under EU’s MDR. Som rådgiver arbejder Laura Rossing dagligt med komplekse godkendelseskrav, dokumentation og samarbejde med Notified Bodies.

I vores samarbejde havde jeg allerede opdateret hendes hjemmeside og rådgivet hende om kundetyper og beslutningssystemer. Procesdiagrammerne opstod som en naturlig forlængelse af dette arbejde, da der var behov for at gøre de omfattende godkendelsesprocesser mere overskuelige for potentielle kunder.

Problemstillingen

Udfordringen var ikke mangel på viden – men for meget viden.

  • Forklaringerne tog udgangspunkt i målet frem for kundens startpunkt – nemlig produktet
  • Kunderne blev mødt med kompleks terminologi og mange instanser
  • Processen oplevedes uoverskuelig
  • Der var behov for ro, struktur og tryghed

Der var derfor behov for at vende perspektivet og skabe en visuel og logisk proces, som tog udgangspunkt i kundens produkt og situation.

“Jeg behøvede ikke at forklare tingene for Megan – hun lyttede, forstod og formåede at samle koncepter og arbejdsgange i en klar og visuel struktur.”

-Laura Rossing, indehaver, RAQA

Løsningen

For at skabe overblik og tryghed blev de komplekse godkendelsesprocesser omsat til visuelle og trinopdelte procesdiagrammer, der tog udgangspunkt i kundens produkt og situation.

1. Certificeringsprocessens tidslinje

Det første diagram samlede certificeringsprocessen i en overskuelig tidslinje. I stedet for at starte med målet – godkendelsen – tog diagrammet udgangspunkt i produktet og fulgte processen trin for trin frem mod markedet.

Tidsangivelser og faser blev tydeliggjort, så potentielle kunder hurtigt kunne forstå, hvad processen indebar, og hvor lang tid de enkelte trin kunne forventes at tage. Diagrammet blev anvendt både som salgsredskab på hjemmesiden og som printbart dokument, der kunne bruges i dialog med kunder.

RAQA Certification Process Chart

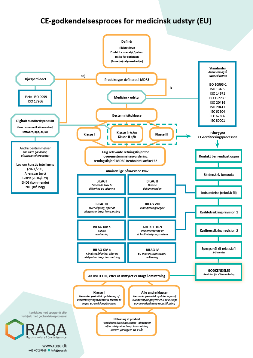
2. CE-godkendelsesproces

Det andet diagram samlede den mere komplekse CE-godkendelsesproces under EU’s MDR. Her blev dokumentationskrav, klassificering, samarbejde med Notified Bodies og regulatoriske skridt struktureret i en logisk rækkefølge.

Selv om processen indeholdt mange elementer, blev den præsenteret trin for trin med tydelig struktur og visuelle markører. Målet var ikke at forenkle kravene, men at gøre dem forståelige og håndterbare.

RAQAs CE-godkendelsesproces infografik diagram

3. Visuel struktur og anvendelighed

Begge diagrammer blev udviklet med samme farver og visuelle elementer for at styrke genkendelighed og understøtte RAQAs visuelle identitet.

De blev designet som printbare dokumenter, så kunder kunne:

  • Skrive noter
  • Bruge dem som tjekliste
  • Hænge dem op som reference i projektforløbet

Som supplement blev der også udviklet et informationsark om produktmærkning og IFU-krav, som fungerede som en konkret ressource i dialogen med kunder.

Arbejdet tog afsæt i kundernes behov for overblik og tryghed, hvor struktur og ro i præsentationen var afgørende for beslutningen om at gå i gang.

“Megan hjalp mig med at forenkle en kompleks proces og visualisere den for mine kunder, så de kunne forstå det projekt, vi stod overfor.”
-Laura Rossing, Indehaver, RAQA
RAQA Info Sheet

Resultatet

Procesdiagrammerne gav RAQA et konkret og visuelt værktøj til at forklare en ellers kompleks og uoverskuelig godkendelsesproces. Kunderne fik et fælles referencepunkt, som gjorde det lettere at forstå projektets forløb og krav.

Diagrammerne styrkede salgsdialogen og gjorde det lettere at igangsætte projekter, fordi både rådgiver og kunde havde et fælles overblik.

Som Laura selv beskrev det: 

“Megans arbejde hjalp mig med at hjælpe mine kunder. Det betød, at vi lettere og tidligere kunne blive enige om projekter og gå i gang, fordi vi havde et fælles værktøj, som gav os forståelse for processen og dens indhold.”

Resultatet var ikke blot et visuelt materiale, men en klarere og mere tryg ramme for samarbejdet mellem Laura og hendes kunder.